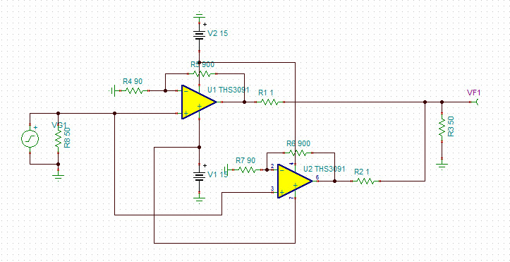
上面的电路有问题吗,电阻全是0805,1/8w的功率的,假设3091输出0.25A,那么1欧的衡流电阻上面也只有0.0625W的功率,然后输出的的负载50w出了问题吗?我输出的波形很诡异,形容不出来,芯片也发烫,求看看原理图是否有问题
This thread has been locked.
If you have a related question, please click the "Ask a related question" button in the top right corner. The newly created question will be automatically linked to this question.
上面的电路有问题吗,电阻全是0805,1/8w的功率的,假设3091输出0.25A,那么1欧的衡流电阻上面也只有0.0625W的功率,然后输出的的负载50w出了问题吗?我输出的波形很诡异,形容不出来,芯片也发烫,求看看原理图是否有问题