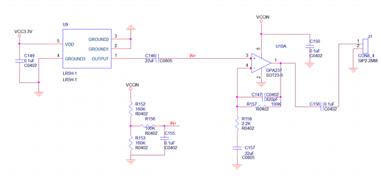
主要是把MIC信号放大,但是放大后的信号效果不理想,有改善的方法吗?急急!!!!我的邮箱是liaotingkang@163.com
This thread has been locked.
If you have a related question, please click the "Ask a related question" button in the top right corner. The newly created question will be automatically linked to this question.