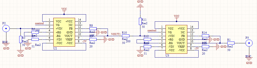
我用两块vca821级联,想扩大电压增益范围,按照下面的原理图制作pcb后,测试时第一级输出波形没有问题,但是VG给2v电压时,电压增益没有达到最大理论20db,而是只有8db左右。第二级完全没有输出。求解答。
This thread has been locked.
If you have a related question, please click the "Ask a related question" button in the top right corner. The newly created question will be automatically linked to this question.
我用两块vca821级联,想扩大电压增益范围,按照下面的原理图制作pcb后,测试时第一级输出波形没有问题,但是VG给2v电压时,电压增益没有达到最大理论20db,而是只有8db左右。第二级完全没有输出。求解答。
我做了个几个VCA821的,VG=1.2左右增益就饱和了 ,还有用滑动变阻器做的就是标准的20DB,但是我用单片机给电压为什么就超过20DB 而且是在100M的情况下,数据非常诡异