Other Parts Discussed in Thread: OPA657
如题,设计的opa657放大电路,电压放大10倍,可实际的只有7倍这样。。。 后来第一级放大2倍,增大了opa657那一级的反馈电阻,放大16倍,总的放大32倍,实际测出来只有21倍这样。最后问题出现在opa657那一级上。。。 自己设计的没错的。。。 求解
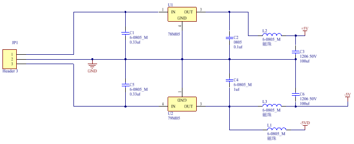
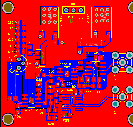
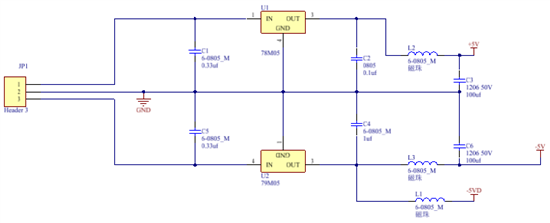
还是附上原理图和pcb版图清晰一点。。。
This thread has been locked.
If you have a related question, please click the "Ask a related question" button in the top right corner. The newly created question will be automatically linked to this question.
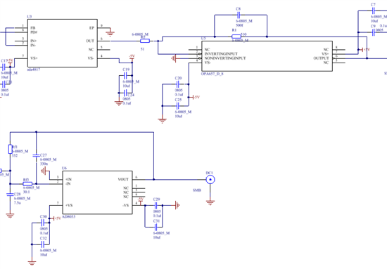
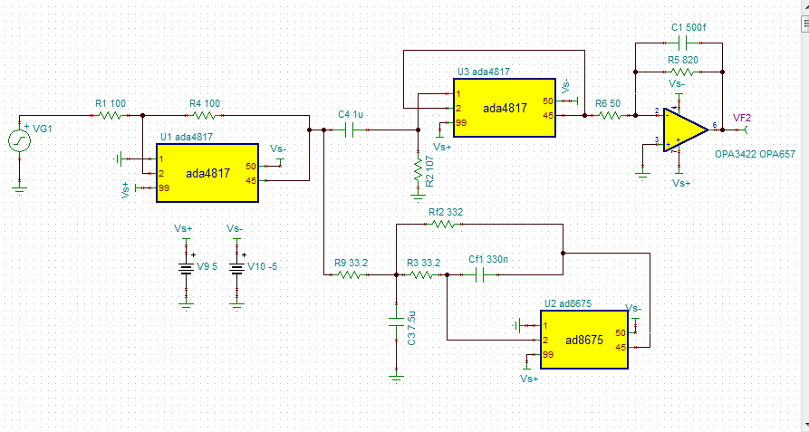
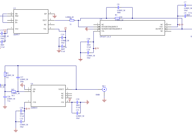
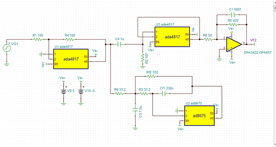
Other Parts Discussed in Thread: OPA657
如题,设计的opa657放大电路,电压放大10倍,可实际的只有7倍这样。。。 后来第一级放大2倍,增大了opa657那一级的反馈电阻,放大16倍,总的放大32倍,实际测出来只有21倍这样。最后问题出现在opa657那一级上。。。 自己设计的没错的。。。 求解
还是附上原理图和pcb版图清晰一点。。。