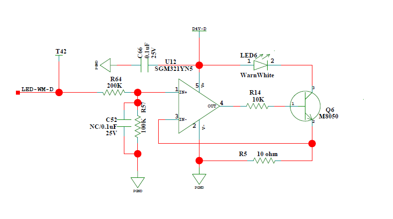
如图所示 能满足一般情况的需求,但是会有个小问题,及时led无法完全关断,在输入电压等于0,而且运放的1脚电压也是零,检测到三极管的1脚0.5v电压,led会有点光,不仔细观察无法发现。
把三极管改成mos管 mos管1脚的电压测试是0.7v,问题依然存在。
最后换运放,同一型号的运放有的没有问题有
的有问题,基本一半一半的,提醒工程师注意这个问题。
打算用ti的 TLV2231IDBV 不知道会不会出现相同的问题。
This thread has been locked.
If you have a related question, please click the "Ask a related question" button in the top right corner. The newly created question will be automatically linked to this question.
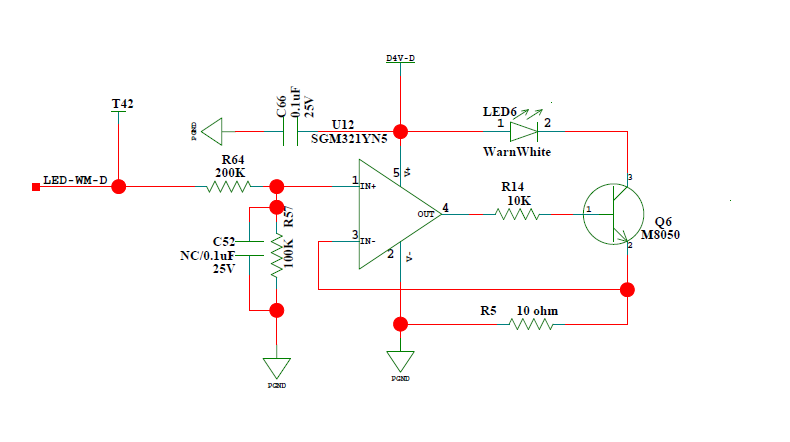
如图所示 能满足一般情况的需求,但是会有个小问题,及时led无法完全关断,在输入电压等于0,而且运放的1脚电压也是零,检测到三极管的1脚0.5v电压,led会有点光,不仔细观察无法发现。
把三极管改成mos管 mos管1脚的电压测试是0.7v,问题依然存在。
最后换运放,同一型号的运放有的没有问题有
的有问题,基本一半一半的,提醒工程师注意这个问题。
打算用ti的 TLV2231IDBV 不知道会不会出现相同的问题。