This thread has been locked.

If you have a related question, please click the "Ask a related question" button in the top right corner. The newly created question will be automatically linked to this question.

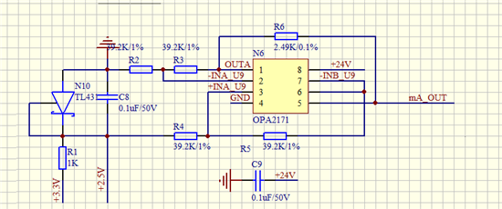
OPA2171和使用OPA2188分别产生1mA恒流,激励压阻式压力传感器输出,共模电压不同的原因是什么?

Other Parts Discussed in Thread: OPA2188, OPA2171

如图,使用OPA2171和使用OPA2188分别产生1mA恒流(OPA2188的R26已改2.49K,1.5mA成为1mA),激励压阻式压力传感器,传感器桥阻约为3~5K,OPA2171激励桥阻输出共模电压约1.8V(=3.5k*1mA/2),OPA2188激励桥阻输出共模电压约4.4V,这是什么原因?两种恒流的差别是什么,感谢。