Part Number: OPA2192
如下图:

一个直流5V电压经过R1和R2分压后输入运放V+,最后经过隔离运放输出。
现在问题是:当R1和R2分压电阻取值太大后会导致ADC采集得到的信号产生类似三角波的信号。
具体:当R1=9M,R2=1M时:输出波形如下

当R1=99K,R2=1K时:输出波形如下

当R1=10K,R2=0.1K时:输出波形如下

很明显,当分压电阻值越低,采集的波形越正常。这是啥原因啊?期待回复。急急急!!!
This thread has been locked.
If you have a related question, please click the "Ask a related question" button in the top right corner. The newly created question will be automatically linked to this question.
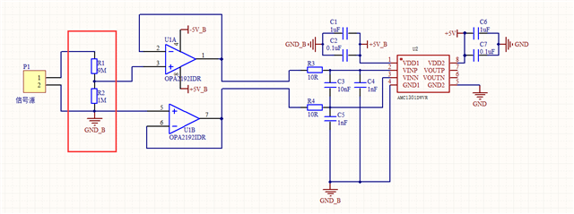
Part Number: OPA2192
如下图:

一个直流5V电压经过R1和R2分压后输入运放V+,最后经过隔离运放输出。
现在问题是:当R1和R2分压电阻取值太大后会导致ADC采集得到的信号产生类似三角波的信号。
具体:当R1=9M,R2=1M时:输出波形如下

当R1=99K,R2=1K时:输出波形如下

当R1=10K,R2=0.1K时:输出波形如下

很明显,当分压电阻值越低,采集的波形越正常。这是啥原因啊?期待回复。急急急!!!