This thread has been locked.

If you have a related question, please click the "Ask a related question" button in the top right corner. The newly created question will be automatically linked to this question.

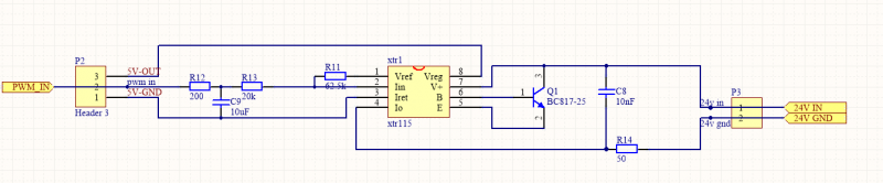
XTR115出现占空比大于30正常,小于不正常 电路在贴内

Other Parts Discussed in Thread: XTR115

电路图和测试数据如下,pwm为3.3V,1k的。

现在用pwm接一阶rc滤波然后串电阻进xtr115,
测试发现占空比大于30 输出电流的线性是很好的。小于30就不行了。测试了下2脚电阻输入电压发现整个过程电压是线性的,这样不就说明RC滤波没问题。
难道是芯片坏了,也没这么个坏法的吧... 请教各位前辈是我哪里做得不对?