

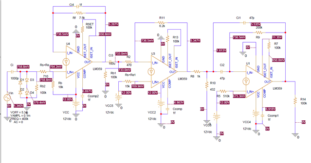
如图片中的电路 实际通电后,为什么在第一级的非反相增幅电路的出力部分会有这么大的噪音,用示波器测的图像就是噪音图像。LM359用的是单电源12V。拜托,请帮助我!
This thread has been locked.
If you have a related question, please click the "Ask a related question" button in the top right corner. The newly created question will be automatically linked to this question.