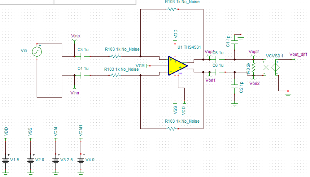
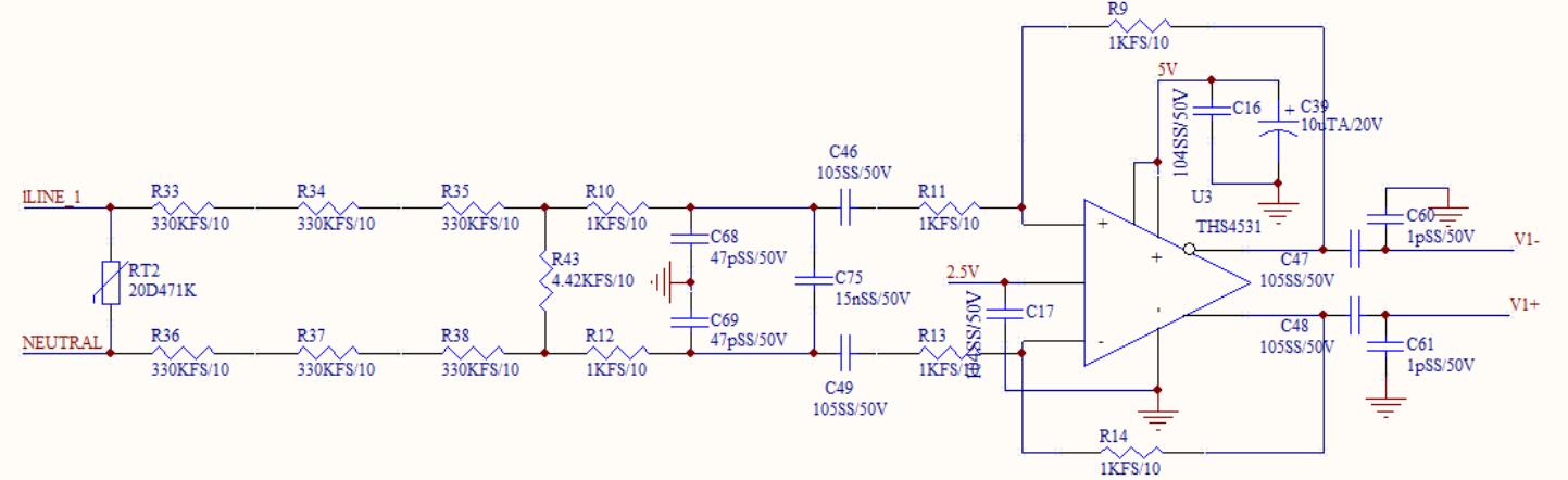
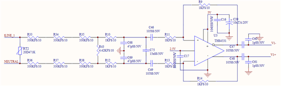
想用THS4531做电压取样, 差分输入差分输出, 输入400V最大值, 输出0.9V最大值,
分压, 滤波, C46~49串耦合电容滤直流分量,
用TINA模拟时,先以输入0.9模拟,输出得到的也是0.9,
但输入400加分压电路模拟, 输出却不是我要的值, 请问这电路上有什么问题吗?
This thread has been locked.
If you have a related question, please click the "Ask a related question" button in the top right corner. The newly created question will be automatically linked to this question.
想用THS4531做电压取样, 差分输入差分输出, 输入400V最大值, 输出0.9V最大值,
分压, 滤波, C46~49串耦合电容滤直流分量,
用TINA模拟时,先以输入0.9模拟,输出得到的也是0.9,
但输入400加分压电路模拟, 输出却不是我要的值, 请问这电路上有什么问题吗?