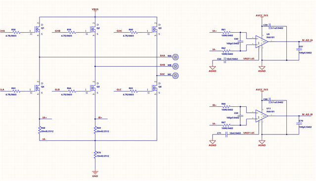
Part Number: INA181
原理图如上,VBUS电压为24V-60V,这么设计有什么问题吗?我看有一个E2E帖子不推荐这么使用
TRANSLATE with x
English
TRANSLATE with
Enable collaborative features and customize widget: Bing Webmaster Portal
Back
This thread has been locked.
If you have a related question, please click the "Ask a related question" button in the top right corner. The newly created question will be automatically linked to this question.
Part Number: INA181
原理图如上,VBUS电压为24V-60V,这么设计有什么问题吗?我看有一个E2E帖子不推荐这么使用
您好,
INA181在此配置中可以很好地工作。 我看不到该值,因为图片模糊,但输出引脚上的负载上限应小于1nF。 否则,请在输出引脚和盖之间添加一个电阻器,以防止振荡。 另一件要注意的事情是,不要违反-300mV输入共模电压,例如电机正在制动。 R70(?) 可能会让情况更糟。 如果您不介意我提问,此电阻器的用途是什么?
谢谢您的澄清、我很感谢。