Part Number: INA190
Hi,teams:
我是硬件工程师钱工,
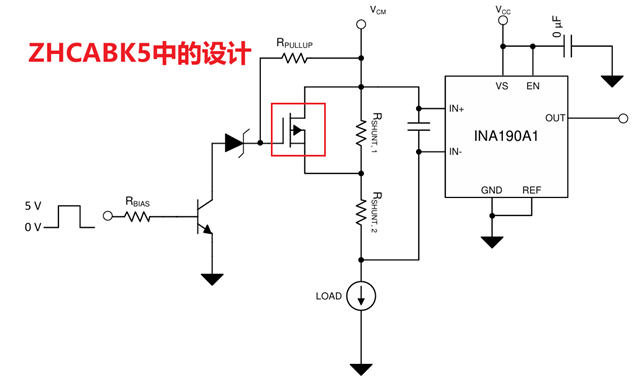
我最近有一个关于电流量程切换的设计,所以我找了一下相关资料设计文档ZHCABK5:电流检测放大器的满量程和动态范围注意事项(英文格式文档:SBOA535)
看到切换测量电阻的PMOS是反着用的(常规设计是PMOS源极接到VCC这种),
这种MOS的设计我在其他的仪表电路上也有看到,所以这种电路的连接方式我认为是正确的,可控的。

但是我不是很明白为什么要这样设计?为什么不按照常规设计将源极放到VCC那侧呢?
例如改成下图,我相信也是可以正常工作的,而且也是大家常用的设计:

文档ZHCABK5中的设计是出于什么方向的考虑?漏电流?还是什么参数会更好?
期待回复,感谢。