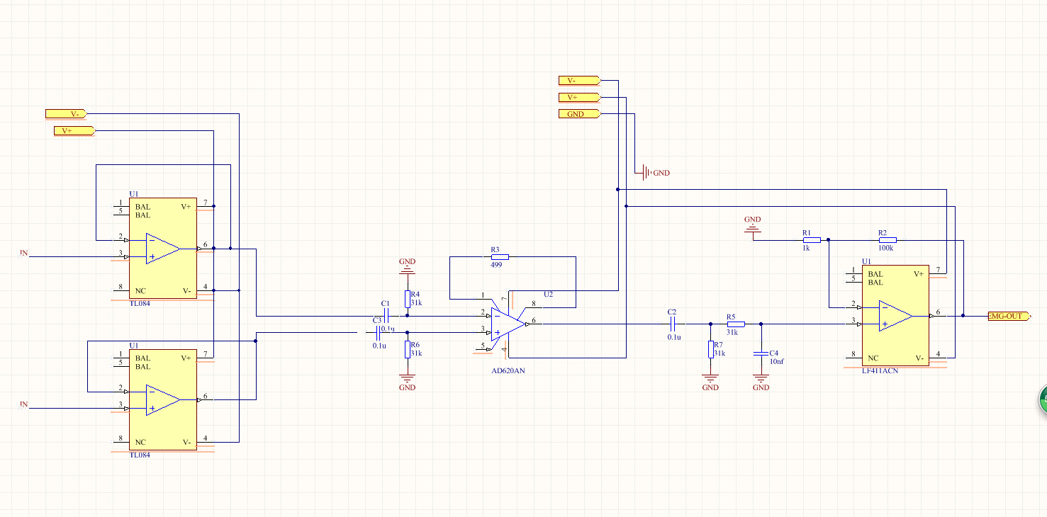
最近做了一个10000倍放大器,如图1。
用信号发生器和示波器来测试放大性能,结果遇到了如下问题:
-------------------------------------------
信号发生器给出100hz ,2mv V pp的信号,当输入端接到信号发生器两端时,输出为100HZ的饱和信号。如图2,
但是,我用信号发生器产生4mv V pp的信号,用两个 10M欧的电阻进行分压,然后取其中一个电阻两端电压放大,得到了却是50HZ的公频干扰饱和信号。如图3
---------------------------------------------
这个不应该啊,4mv的信号,分压后给放大器,应该出来的信号和直接给2mv的信号一样啊!!!
是输入阻抗问题?于是 ,我用10k电阻进行分压,结果,输出确实是一样的!这个是不是说明,就是输入阻抗的问题了?
但是,我输入端用的是TL084做的两路跟随啊,输入阻抗应该有10^12Ω啊~~~为什么会这样??实在是想不通,除非。。。。我买了假芯片?跪了。。。。不太可能吧,总还是怀疑是自己的问题,求大神指教啊!!!不甚感激~~