Part Number: OPA4392
Other Parts Discussed in Thread: TINA-TI
我计划利用OPA4392制作一个微小位移测量装置,下面是我的电路图:

先为电容C2充电至1V,充电完成后接入此电路,利用放大电路的高阻抗让电容漏电速度减小,移动电容的极板测量与初始电压的差值并放大至ADC能够处理的数量级来计算位移。通过计算可以算出理论上可测出纳米级位移。
我想请问这个方案是否具有合理性,如果合理,我需要注意些什么,谢谢!
This thread has been locked.
If you have a related question, please click the "Ask a related question" button in the top right corner. The newly created question will be automatically linked to this question.
我不确定我是否完全理解你的计划,但这里有一些意见,让你摆脱麻烦:
1.不能浮动VCM,因为这会导致输入共模电压(VCM)未定义-见下文。

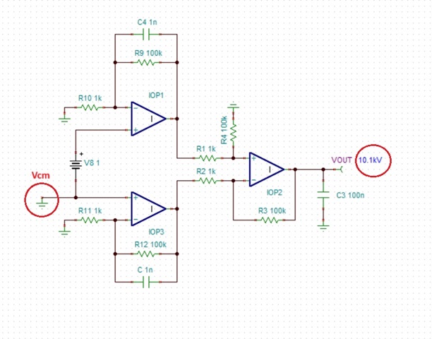
2.将VCM引用到系统接地解决了浮动VCM问题。 但是,您不能应用1V差分输入信号,因为电路会尝试通过G=[(1+100k/1k)*100k/1k]=10,100的组合增益放大它,从而将输出电压驱动到10,100V,从而导致输出靠近其电源电压的轨道-参见下文(使用理想运算放大器)。

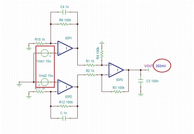
3.即使您通过将C2精确充电至1V并从V8中减去它,将输入差分电压降至零,您仍需要考虑OPA4392最大偏移电压+/-10uV导致的高达202mV的输出误差-见下文。

最后但并非最不重要的是,请注意,+/-0.8pA的最大Ib仅适用于25°C,在125°C时可能增加至+/-30pA (参见图6-14)。 此外,如果输入VCM相对于负极轨高于3.75V,Ib可能会进一步增加(参见图6-13)。
此外,OPA4392指定最大电源为5.5V或+/-2.75V,而原理图上未显示+/-3V。

下面我附上了Tina-TI原理图,用于您自己的仿真。
我不确定我是否理解您的陈述:"主要问题是,我在用PSpice for TI仿真时如果将V8接入地的话,结果会显示放大电路的电流和电压不对称,这会不会造成什么不好的结果"
无论您做什么,都不能浮动VCM节点。 如果问题与不对称的V8输入有关,则可以通过添加单端到差分转换块轻松解决问题-参见下文。
