Other Parts Discussed in Thread: AMC1200
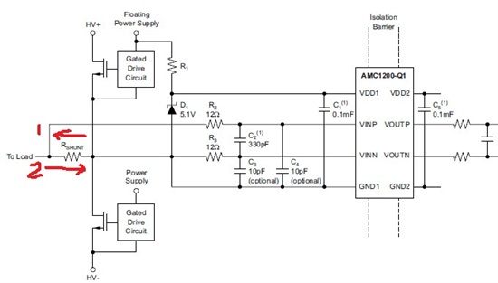
AMC1200的手册里有如下图的应用方式,这样GND1与采样电阻一端直连,VDD1单电源供电,当采样电阻Rs中有交流流过时,AMC1200还能正常工作么?
图中,电流方向为1所示箭头时,VINP的输入电压相对于GND1为负值,这时AMC1200可以在单电源供电的情况下,对负值电压进行隔离放大?
This thread has been locked.
If you have a related question, please click the "Ask a related question" button in the top right corner. The newly created question will be automatically linked to this question.
你好,从芯片损坏的角度,不要低于要求的范围就可以,即gnd-0.5v,再低就可能造成硬损坏,谢谢。
你好,
从芯片工作的角度,datasheet中的应用电路没有问题啊,为了工作正常,两信号的平均值满足Vcm范围,两信号之差不要超过+-250mv,谢谢。
AMC1200的共模电压可以比地低0.16V,共模电压的定义是(VINP+VINN)/2 ,所以VINN为0V,那么VINP可以为-0.32V。