1.Photo of the chip model with a 100% defect rate, as shown in Figure 1:

Fig. 1
- Defect Rate: 100%Quantity: As shown in the image above, Malaysian batch
Marking on the chip:
MV358I
TI 51K
ALD2

Fig. 2
3.Problem Summary:
Our company has been using the LMV324IPWR chip for over 15 years, with more than one million units utilized. However, we have recently encountered significant issues with a batch of LMV324IPWR chips sourced from Malaysia. We noticed a change in the marking (silkscreen) of the chips, and after mounting them onto our circuit boards, the failure rate is 100%.
Specifically, the output signal of the LMV324IPWR operational amplifier becomes 100% saturated after amplification. Our circuit configuration consists of a first-stage non-inverting amplifier followed by a second-stage band-pass amplifier. The oscillation occurs at the second stage.
It is important to emphasize that we have successfully used over one million units of this chip over the past 15 years without any issues. When we replace the newly received Malaysian batch of LMV324IPWR chips onto previously functioning boards, we observe consistent oscillation and signal saturation, resulting in 100% failure. In contrast, when we use LMV324IPWR chips from non-Malaysian batches, the circuits operate normally. Substituting chips with LMV324 from STMicroelectronics or other manufacturers also yields normal results.
Therefore, we can rule out any problems with the circuit boards or circuit design. We strongly suspect that there is a severe quality issue with the Malaysian batch of LMV324IPWR chips. We kindly request a thorough investigation into the root cause of this issue and look forward to your prompt response.
Please note that we still have 24,000 units of this Malaysian batch of LMV324IPWR chips in our warehouse, all of which exhibit a 100% failure rate.
4.Detailed Fault Description:
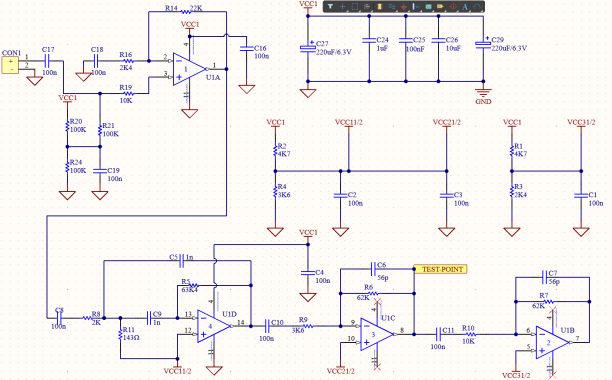
Schematic Diagram of LMV324IPWR

Fig. 3
In Figure 3, VCC1 is connected to the positive terminal of a clean 5V power supply, and GND is connected to the negative terminal of the clean power supply.CON1 serves as the sensor input signal pin.U1A, U1B, U1C, and U1D correspond to the four operational amplifiers in the LMV324IPWR.
TEST-POINT are oscilloscope test points.
Tests were conducted using LMV324IPWR chips from inventory dated 2011 to 2023, with a 100% pass rate. Over 1 million units of LMV324IPWR have been verified.
The oscilloscope was connected to TEST-POINT in Figure 3, and the normal waveform is shown in Figure 4 below:

Fig. 4
The normal waveform when there is no input signal at CON1 is a straight line at 2V. The normal waveform is shown in Figure 5 below:

Fig. 5
When using the LMV324IPWR chips from the current Malaysian batch, a 100% defect rate was observed, with all units exhibiting oscillation waveforms.
The oscilloscope was connected to TEST-POINT in Figure 3, and the resulting waveforms are shown in Figures 6 to 7 below:

Fig. 6

Fig. 7
After disconnecting CON1 in Figure 3 and using the LMV324IPWR chips from the Malaysian batch, TEST-POINT consistently shows saturated oscillation waveforms as illustrated in Figures 6 and 7.
The circuit board corresponding to the circuit in Figure 3 operates normally when using the old chips. However, replacing with the new chips results in 100% oscillation defects. Similarly, installing the new chips on the old circuit boards also results in a 100% defect rate. Regardless of the batch of the circuit board, once the old chips are installed, the circuit immediately returns to normal operation. Conversely, installing the new batch of chips causes a 100% failure rate, no matter the circuit board batch.
The circuit shown in Figure 3 has been used for over 15 years, with more than 1 million chips verified, and has passed various harsh electromagnetic interference tests such as EMC testing and high/low temperature testing. The distance-measuring sensor product based on this circuit has served thousands of customers with stable performance and no prior defects.
Only recently, with the use of the Malaysian batch chips shown in Figure 2, totaling 26,000 units, a 100% defect rate was encountered. We suspect there is a significant quality defect in this new Malaysian batch of chips. Please take this issue seriously and help us resolve it. We believe that this batch of chips will also cause widespread defects in other customers' applications.
Thank you.