Part Number: LM358
Other Parts Discussed in Thread: LM2904, LM124, , , LM348
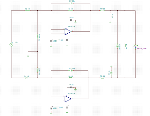
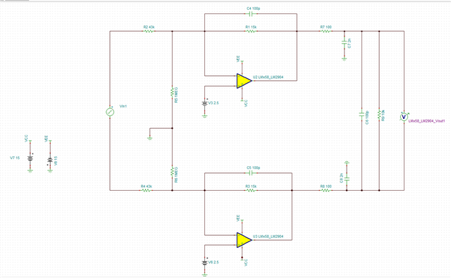
您们好!TI的专家,我使用LM358最新模型进行全差分放大电路仿真设计,发现输出波形存在异常,而使用LM124模型进行仿真,与实测结果一致。可能lmx58_lm2904模型存在问题,希望修正模型。以下是我的仿真测试结果。



This thread has been locked.
If you have a related question, please click the "Ask a related question" button in the top right corner. The newly created question will be automatically linked to this question.
由于LM358的转换速率较低,它可能无法满足10kHz@4.3sine(wt)波形,但LM358B版本可能适合您的要求,尽管转换速率稍低,对于较大的输入信号摆动来说有点低。
LM358的BW和转换速率。

这是LM348与LM358B对照表之间的差异。

这些问题可能是由于全功率带宽造成的,其中输入信号的幅度很高,转换速率很低,请参阅下图。使用LM358运算放大器,输入信号和转换速率在边界附近工作,每个输入信号没有设计裕度。LM124在该场景下具有更好的设计余量。


感谢您的回复!LM358具有可变压摆率和输出交叉失真的特性,我怀疑spice建模存在一点问题,导致出现了这样异常的仿真结果。因为我用TI最新的LM124模型进行仿真,仿真结果和LM358的结果一致。