Part Number: OPA891
Other Parts Discussed in Thread: OPA828

This thread has been locked.
If you have a related question, please click the "Ask a related question" button in the top right corner. The newly created question will be automatically linked to this question.
您好,
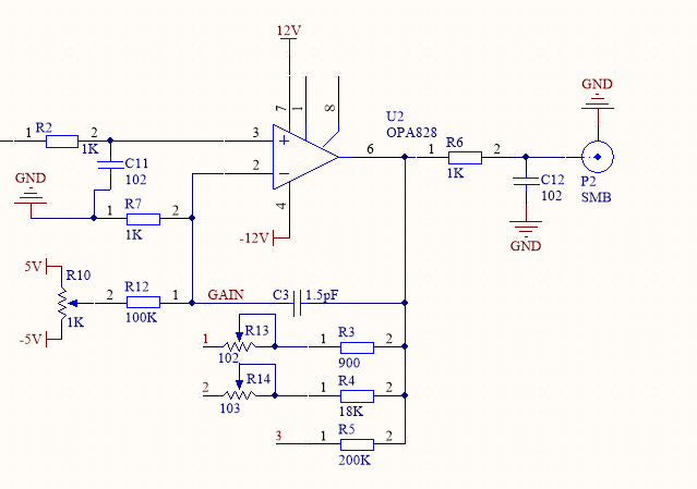
我想知道带电位器的分支在电路中的哪个位置。 它们是反馈到放大器,还是转至电路的另一部分? 如果是,设备是否仅反馈电容器(C3)? 是否有关于此电路预期带宽的任何信息或您在使用之前的设备时看到的信息。
您好,
是否可以创建电路的TINA原理图,以便我可以大致了解正在执行的操作。 假设此开关将其中一个分支连接到"增益"节点,则可能存在一些稳定性问题,因为这将为电路增加寄生电容。 您能否与OPA891分享您看到的内容? 我看到你提到的增益是不够的。 图像的任何附加细节都将是很好的。