各位大神:本人正在运用LMP90078-传感器模拟前端芯片设计一款产品,单片机采用Microchip的PIC16F1527,芯片是从云汉芯城(IC-Key)-Mouser购买的。问题是:
通过SPI读/写寄存器和数据都没反应!
用示波器观察SPI信号:CSB、SDI、SCLK均正常,SDO有且只有一个高脉冲。14脚XOUT是一个700mV的直流,严重怀疑芯片没起振!
坐等大神赐教!
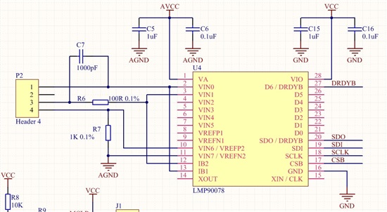
各位大神:本人正在运用LMP90078-传感器模拟前端芯片设计一款产品,单片机采用Microchip的PIC16F1527,芯片是从云汉芯城(IC-Key)-Mouser购买的。问题是:
通过SPI读/写寄存器和数据都没反应!
用示波器观察SPI信号:CSB、SDI、SCLK均正常,SDO有且只有一个高脉冲。14脚XOUT是一个700mV的直流,严重怀疑芯片没起振!
坐等大神赐教!
若使用内部时钟的话,14脚不会有信号输出。建议使用外部时钟信号验证下是不是这个原因。