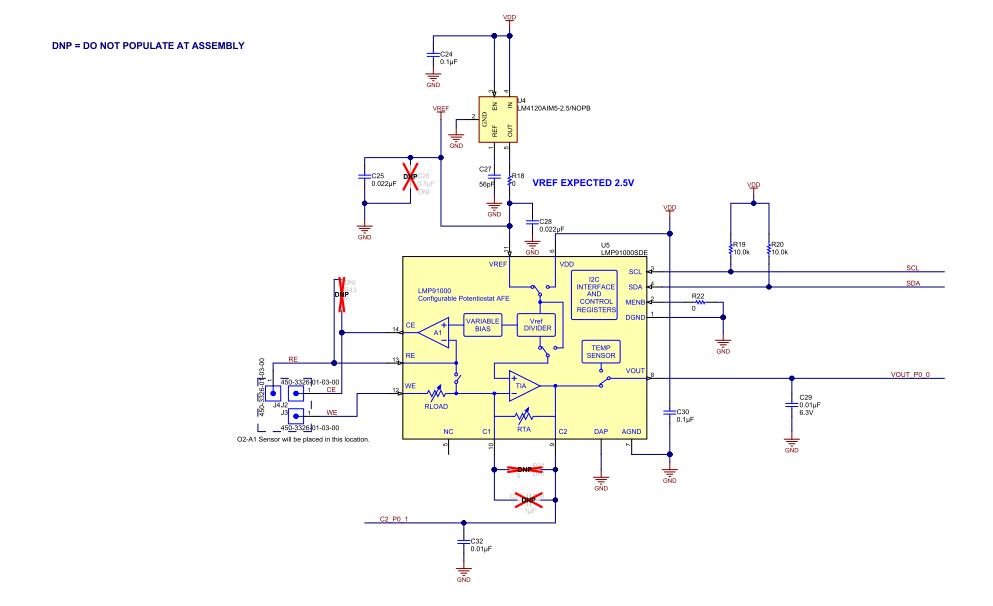
LMP91000技术文档中那些DNP的元件什么情况下使用?

Other Parts Discussed in Thread: LMP91000

 图中画×的元件什么时候起作用,还有C2引脚连接至单片机引脚 这里有什么作用?