Other Parts Discussed in Thread: TL3116
TI技术人员,你好!
我想请教几个问题:
1、TL3116测量脉冲占空比时,频率达到1M以上时,测量就不太准确
2、除了TL3116外,还有那些类型的比较器芯片可以测量脉冲占空比
3、测量脉冲占空比,要注意哪些因素
Other Parts Discussed in Thread: TL3116
TI技术人员,你好!
我想请教几个问题:
1、TL3116测量脉冲占空比时,频率达到1M以上时,测量就不太准确
2、除了TL3116外,还有那些类型的比较器芯片可以测量脉冲占空比
3、测量脉冲占空比,要注意哪些因素
请问测量的精度是多少?测量的输入信号是啥? 1MHz的信号占空比的分辨率是多少?
测量的相对误差绝对值不大于 0.01 输入信号为脉冲信号 分辨率达到百分之0.1
目前你处测量的精度如何?
是否可以详细描述你处测量原理,测量周期还是计数的办法?抑或其他的测量方法。
在硬件上,可以用示波器观察比较器输出是否有毛刺,导致后端电路误判
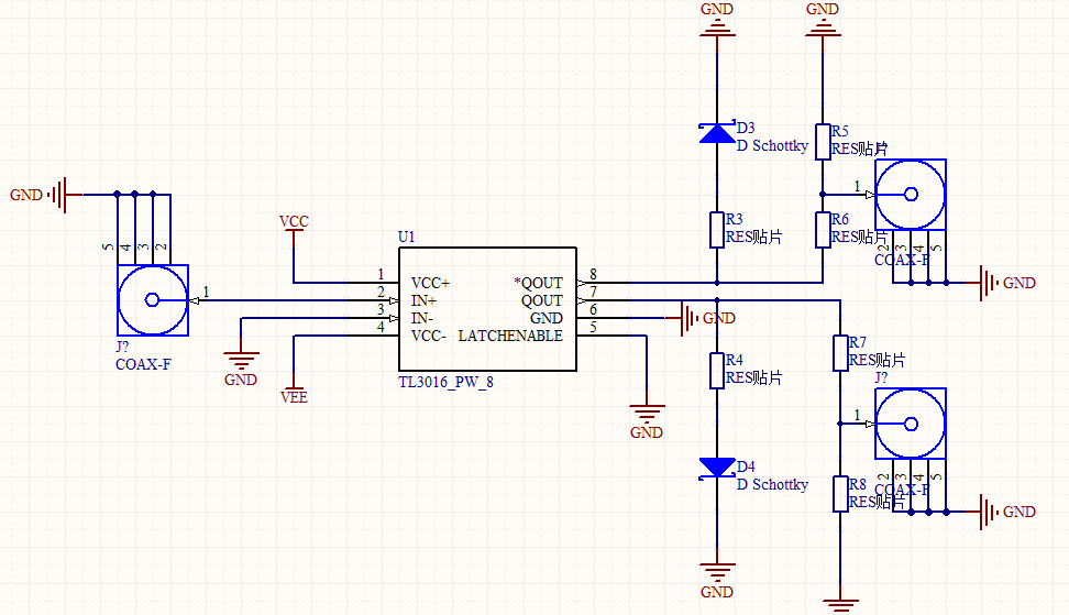
上图是我画的原理图 , 测量原理:是通过测周期 的方式, 测量精度 不稳定