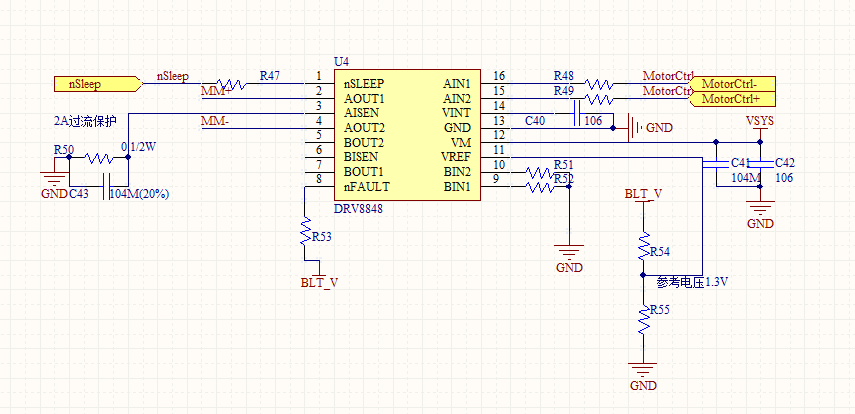
DRV8848在使用的过程中,FAULT脚一直为低,但是输出正常,不知道会不会有什么隐患。
使用的A通道。
正常情况下,有Fault信号电机应该就会停止工作。
一共做了几块板?你有没有更换芯试试?
做的比较多,更换芯片也是这样的,芯片底部的焊盘也焊接良好。做了110块,希望能及时帮我们解决,谢谢!
你的BSENSE悬空,这样相对于B通电一直在报警。可以直接拉到地。
另外你这样其实可以用芯片的并联模式,就把芯片的能力全用了,即使只用一个H桥
好的,谢谢,我试试,如果可以我们改一下PCB。谢谢,您的帮助!
我这边把BSENSE接地之后,FAULT脚依然是低。