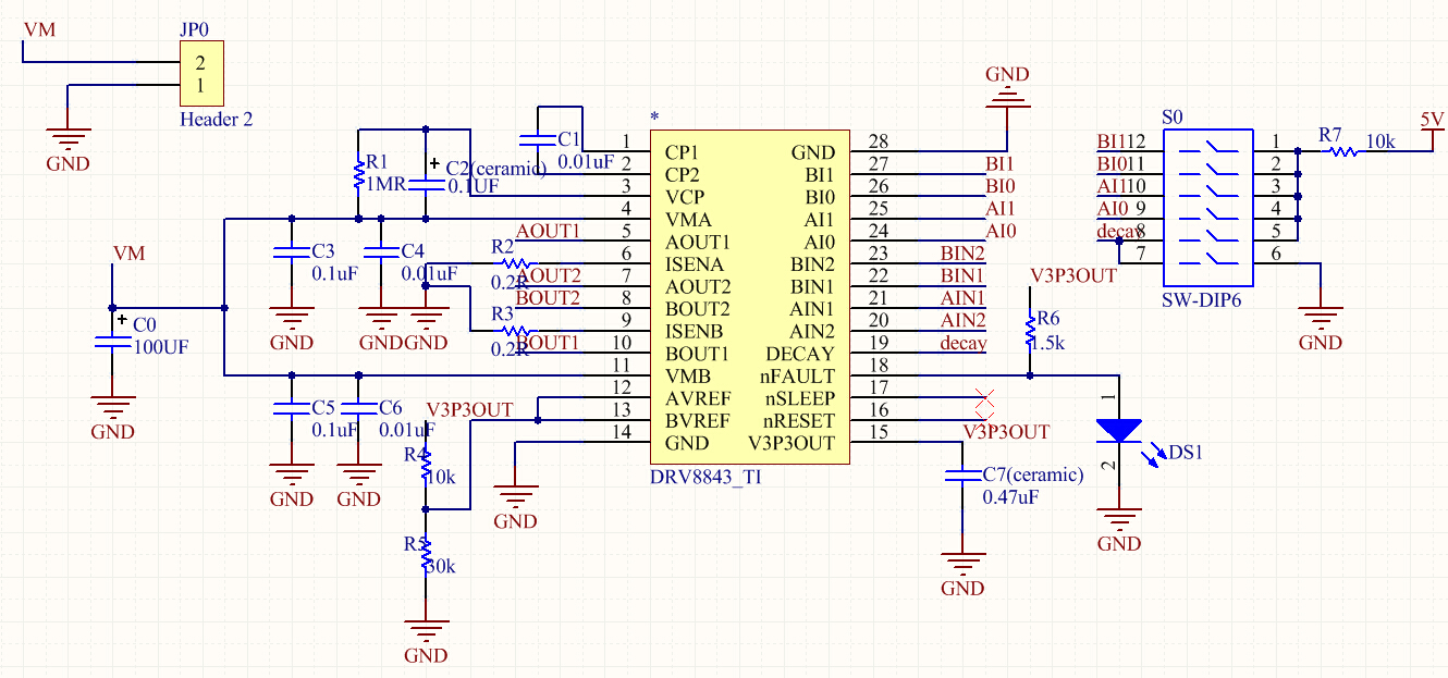
按照datasheet设计了如下的原理图 不知道为什么拨码怎么调整,PMW 波给3.5k 幅值3.3V 怎么接到输入端,都没有电机都没有反应,一点动静都没有。然后nFAULT 也没有输出高电平,学生电源接12V输出,但一点电流都没有,感觉是芯片根本没有工作,求解释哪里出问题了?
nSLEEP ? 悬空就是内部下拉,芯片在休眠中
nRESET 也要拉高,还有nSLEEP不能拉在自家V3P3OUT上,这两互锁。