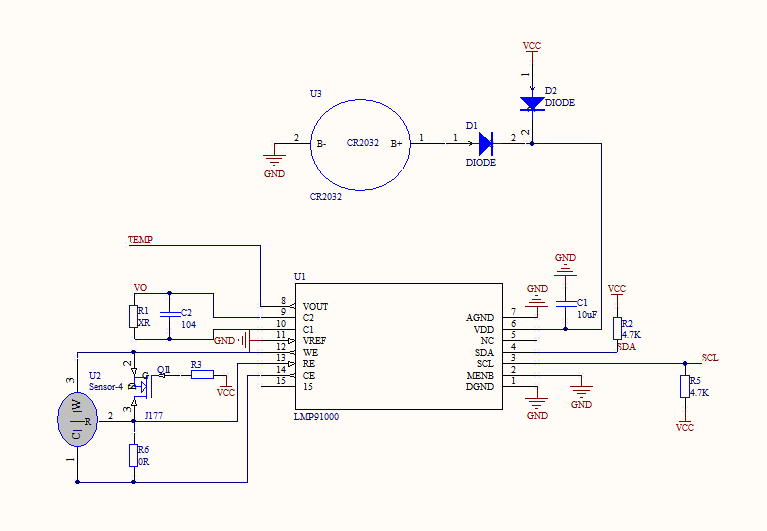
LMP91000驱动需要偏压的电化学传感器问题



电路如图。使用需要带偏压的传感器 Vcc=3.14V  偏置电压10% Vref 大约314mV,零点20%。理论上传感器在纯净空气中应该输出零点电压,即20%Vref.大约0.63V。

传感器上电稳定24小时后,放在空气不好的房间,输出电压1.0V左右,拿到空气好点的房间,输出降低至0.7V左右。拿到窗口,电压降低至0.63V。当电压降低至0.63V的时候,输出电压突然变成0V,然后等待几分钟以后,输出电压又从3V左右开始逐渐降低,降低至0.7V左右。感觉是在电压接近零点的时候,不知道跑电路发生了什么问题,pin C2的输出变成了0V,请问什么情况下会发生这种现象? 我尝试修改零点为50%Vref,输出仍然会在逐渐降到稍微低于50%Vref的时候突然变成零

  • 使用的是TIA ON模式,有什么情况会使pin C2 输出0V呢?

  • 把你处传感器的输出范围告诉我,需要对照检查一下你处参数设置。因此同样需要把寄存器参数设置,因为发出来。该器件本质上一个跨阻放大器,需要根据你处给出范围,查看参数是否合理。

  • 传感器1.9±0.5uA/ppm  量程10ppm,需要偏压:+300mV,Vref=3.14V。LMP91000设置:TIACN=0x18 REFCN=0x16。

    MODECN=0x07.目前情况是输出稳定在任何一个高于零点的值都没问题,只要拿到纯净空气,输出接近零点时,就会发生输出瞬间变为0V,然后再从接近Vref的值逐渐降低。

  • 传感器1.9±0.5uA/ppm  量程10ppm,需要偏压:+300mV,Vref=3.14V。LMP91000设置:TIACN=0x18 REFCN=0x16。

    MODECN=0x07.目前情况是输出稳定在任何一个高于零点的值都没问题,只要拿到纯净空气,输出接近零点时,就会发生输出瞬间变为0V,然后再从接近Vref的值逐渐降低。