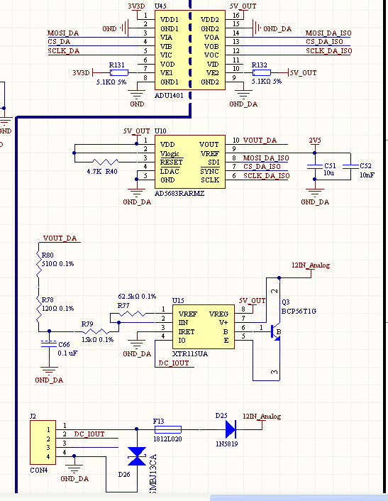
各位大神,在使用XTR115电流环芯片,想通过AD控制输出4-20mA电流,原理图见下,目前使用中发现直流4-20mA输出精度很高,线性度也很好,只是会叠加一个0.18mA的交流电流,怎么也去不掉,不知道是什么原因。
12V通过J2端子1脚接进来,利用XTR115输出5V给DA和磁耦供电,我开始怀疑是DA和磁耦部分的消耗产生了交流电流,后来我又换了一个方案,
换了一个可以输出3.3V的磁耦,给DA供电,交流电流会下降到0.12mA,作用不是很大。
大神能否帮我看看电路上是否有问题,谢谢!
各位大神,在使用XTR115电流环芯片,想通过AD控制输出4-20mA电流,原理图见下,目前使用中发现直流4-20mA输出精度很高,线性度也很好,只是会叠加一个0.18mA的交流电流,怎么也去不掉,不知道是什么原因。
12V通过J2端子1脚接进来,利用XTR115输出5V给DA和磁耦供电,我开始怀疑是DA和磁耦部分的消耗产生了交流电流,后来我又换了一个方案,
换了一个可以输出3.3V的磁耦,给DA供电,交流电流会下降到0.12mA,作用不是很大。
大神能否帮我看看电路上是否有问题,谢谢!