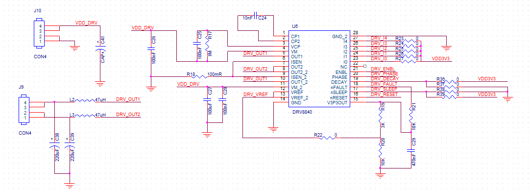
原理图如下,在两个OUT输出为了把PWM滤掉,加了一路LC电路,如下:
目前发现加上这个220uF的电容后,芯片就进入保护,去掉电容,输出正常。
还有就是上电后,给的占空比非常小,也是可以工作的。
感觉非常的奇怪。
加LC的目的是因为驱动的不是电机,而是TEC制冷片。
PCB Layout应该没有问题,散热焊盘做的也比较大,问题估计和下面的链接描述的有点像
http://www.deyisupport.com/question_answer/w/faq/529.aspx
不知道如何解决这个问题。
