請問各位
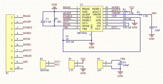
我使用DRV8801 電路如下
請問此電路有無問題? 使用條件為PWM 1KHz
但是使用數次及燒毀 或發燙
懇請求解
然而請問一下
此DRV8801 MCU控制瞬間連續正反轉 使否會導致發燙?
电机是电感性负载,换向时必须留有一定时间供线圈内的电流作衰减,快速换向会在上桥上叠加很高的感应电动势,造成芯片过压烧毁。
那您建議中間需延遲多久?
若沒有連續正反轉,依舊會導致燒毀
請問這問題點為何?
电机换向推荐满足两个条件:
1. 刹车模式,电机停转。
2. 电流已经下降到一个安全值,反向通电后叠加的VM电压在绝对耐压值以下。
其他问题届时单独分析。