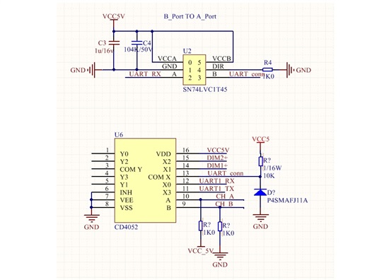
如下图:
通过MCU对CD4052的地址配置,选择X3(UART_TX)与COM X(UART_CONN)通道选通;
当不接U2(SN74LVC1T45)时,X3(UART_TX)发数据,通过示波器在COM X(UART_CONN)上可以测试到正确的信号;
当接上U2(SN74LVC1T45)时,X3(UART_TX)发数据,通过示波器在COM X(UART_CONN)上只能测试到高电平与极不明显的低电平,即低电平拉不下去;
COM X(UART_CONN)信号上的TVS没有上件,上拉电阻由10K改为1K,还是一样,低电平拉不下去。
请帮忙分析是什么原因?
