Other Parts Discussed in Thread: DRV8412
您好,
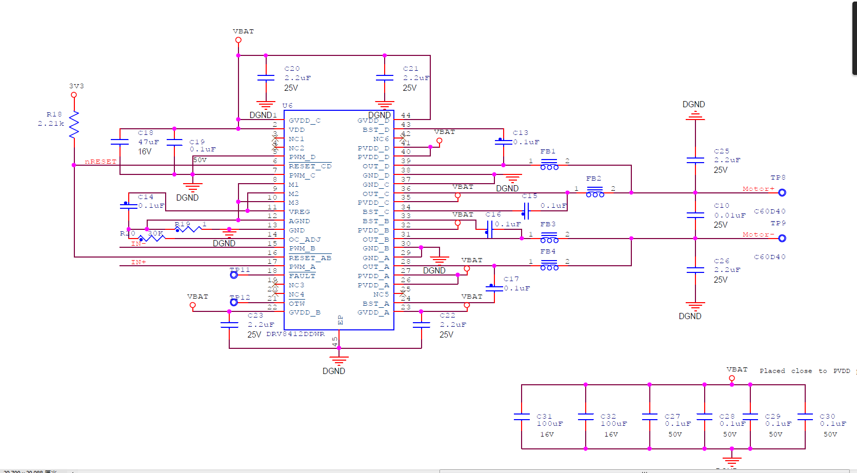
我用一片DRV8412驱动直流电机,IN端加载40KHz 90%占空比的方波。OC_ADJ上电阻为120K OHM.
按照datasheet上描述,120K OHM对应的过流保护值为2.4A+/-20%。但是,我实际测下来,OC的threshold在4.4A,远大于datasheet上的描述值。请问是为什么?
下图是示波器波形,通道1是电机上的电流,通道2是电机正负端之间的电压,通道3是IN端加载的PWM波形。
