如何检测XTR115 4-20mA输出电流值

Other Parts Discussed in Thread: XTR115

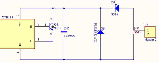
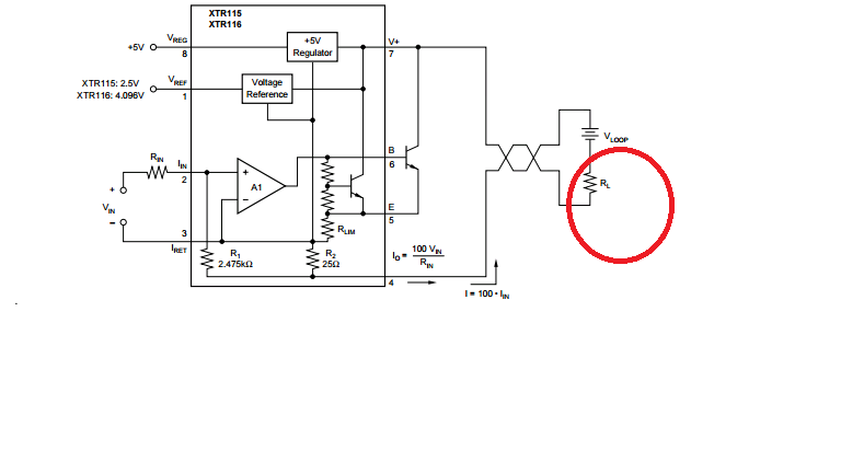
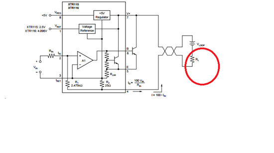
如上图所示,如何才能更好的测量XTR115的4-20mA输出电流值?如果在GND端接一个250欧的电阻通过测量其电压间接测电流值行不行?会对电路有影响吗?