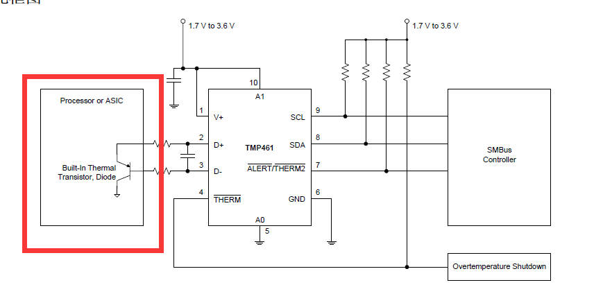
当我是监控PCB板子上某一点的温度时,是否可以直接把TMP461芯片直接贴到该位置上测试本地温度?如果想用远端测量,2和3的pin应该怎么接?接一个二极管?
直接贴到你想测试的位置就可以了
是的。不理睬它就可以了
其实,如果不用远端测量,你可以选一个只有本地测量的芯片,比如TMP75