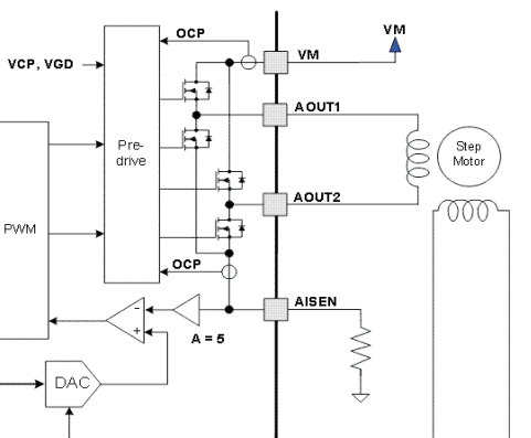
如下图内部结构(手册上截图的),假如VM=24V,电机相电流0.3A,相电压6V, 当给定0.3A的相电流时,上下MOS管的压降是不是为24V-6V再减去ISEN电阻的电压,一般ISEN电阻的电压比较小可以忽略,认为上下MOS管的压降为24V-6V=18V,岂不是两个MOS管的功耗为18V*0.3A=5.4W这么高。 如果按MOS管的导通电阻来算的话,假设单个MOS的导通电阻为250mΩ,那么两个MOS的功耗就是0.3A*0.3A*2*250mΩ=0.045W这么小。MOS管的功耗到底应该怎么算?这个原理没太弄清楚,望各位解惑。
