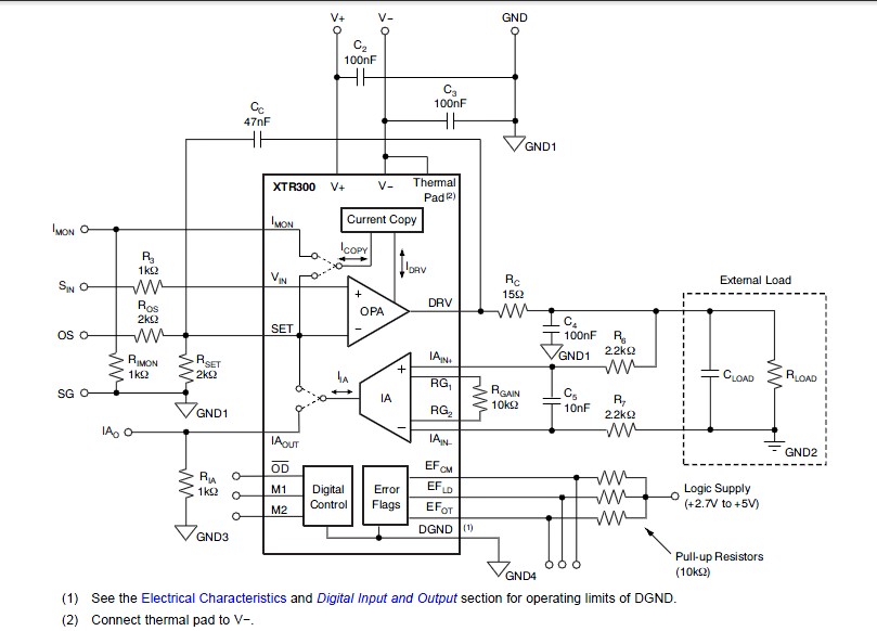
我购买了XTR300的芯片, 打算按照官网上的评估板上的原理图学着用。但是在原理图上有一处(附件中)不明白,tps1650的输入VIN的耦合电容为什么接的是数字地而不是模拟地?
你是不是根据电路里的GND的符号,觉得这个符号代表的是数字地,而不是模拟地是吗?有时候,电路里的数字地和模拟地不做区分,但是注意的是在layout时需要将数字地和模拟地分开,这就需要在layout review时注意到这一点。 你的理解是对的,电压端的耦合电容是应该接模拟地的。
我看它的芯片手册的,对它的应用一共有四种地,这些地最后是通过什么方式连接在一起的
模拟地和数字地之间最好通过0欧电阻连接。同时模拟部分不能与数字部分有重影
这里面有模拟地GND1.2.3 和数字地DGN4,那么GND1 GND2 GND3 这三个模拟地怎么处理
Imon和Iaout输出都是电流,模拟地GND1,GND3是可以接在一起的,GND2是负载地,也是模拟地,这三个地我认为是可以接在一起。