Other Parts Discussed in Thread: TLV3502
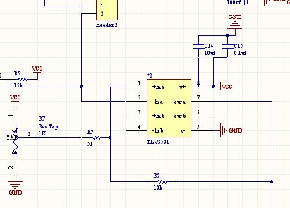
我用DDS芯片产生了一个频率1k到10k的正弦信号,幅值1V左右,想经过TLV3502产生一个上升沿时间较短的方波信号,可产生的方波信号有过冲,这是正常现象还是电路的问题,求各路大神帮忙解决一下,怎么消除过冲,产生的信号如图
方波图
输出对地加个电阻试试
亲;把沿拉开,看看上升沿和下降沿的陡度。
亲;过冲有多种可能,有测量的原因也有阻抗不匹配的原因,还有PCB布线的关系。因此;先看看波的陡度。
谢谢 现在产品已经装箱打包好了 比较器出来的信号对后级影响还没那么大 如果还有问题我再试一下您的方法 谢谢您的回复
把上升沿拉开 过冲有点像阻尼振荡的样子 鉴于对后级影响较小 别人急用仪器就把这个问题忽略了 谢谢您的回复 等过几天回实验室再和您交流 谢谢