Other Parts Discussed in Thread: TLV3501
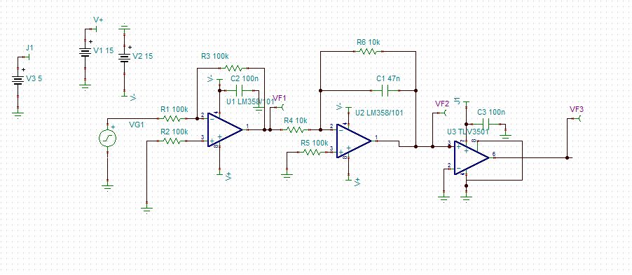
TINA仿真出现错误,几次更改都没有成功,输入正弦信号时没有错误,当输入方波信号时出现下面的错误。具体电路在下面,希望得到您的帮助,谢谢!
Other Parts Discussed in Thread: TLV3501
TINA仿真出现错误,几次更改都没有成功,输入正弦信号时没有错误,当输入方波信号时出现下面的错误。具体电路在下面,希望得到您的帮助,谢谢!
首先,十分感谢您的回答,谢谢!我仿真电路图是当输入正弦信号时 它可以正常输出 ,当输入方波时不能正常工作。
仿真收敛问题可以通过设置一下收敛次数重新做一下仿真,这个是有效的方法之一,先请您试一下。
首先,谢谢您的回答!嗯 ,当更改电阻或者电容参数的时候 可以仿真。如果不更改两者的参数 仿真就提示错误 这是什么原因呢?这样参数选定是不是意味着 实际电路设计中不能选用此种的参数设计 否则也会出现错误?
谢谢您的回答!我把文件传上去,今天我修改参数的时候又发现了一个问题。当我给TLV3501(比较器)电源端加滤波电容的时候,仿真出现错误,当我去掉滤波电容的时候 仿真能够正常运行。想请教您这又是什么原因呢?谢谢!