各位,
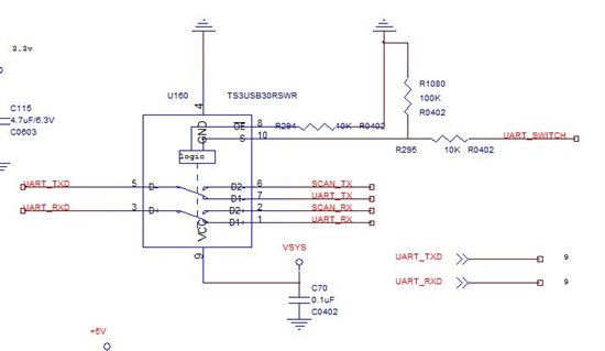
请教一下,在使用TS3USB30做USB开关时,S管脚通过GPIO口拉过来的控制信号去切换,但是在实验中,S管脚始终处于高电平,无法实现控制切换的功能,想问一下,是不是这个管脚本身有内部的漏电流在?资料里面无法查到这个参数。
另外,在小批量实验中,还发现有几片板子上发生上电后片子烧毁的现象,想问问这个电路这样设计有什么问题吗?
注意这款的供电电压为3V~4.3V,不是5V,别误认为是USB switch,供电为5V。
供电没问题,那就看两个使能引脚的电平是否符合高低电平标准,检查下OE电平是否为0.5V以下,当OE为低时开关才使能。
另外S引脚是通过GPIO控制来的,那么看下GPIO输出的高低电平是否已经满足高低电平标准,如果已经符合的话,就不用再加电阻了吧。