Other Parts Discussed in Thread: TPS65140
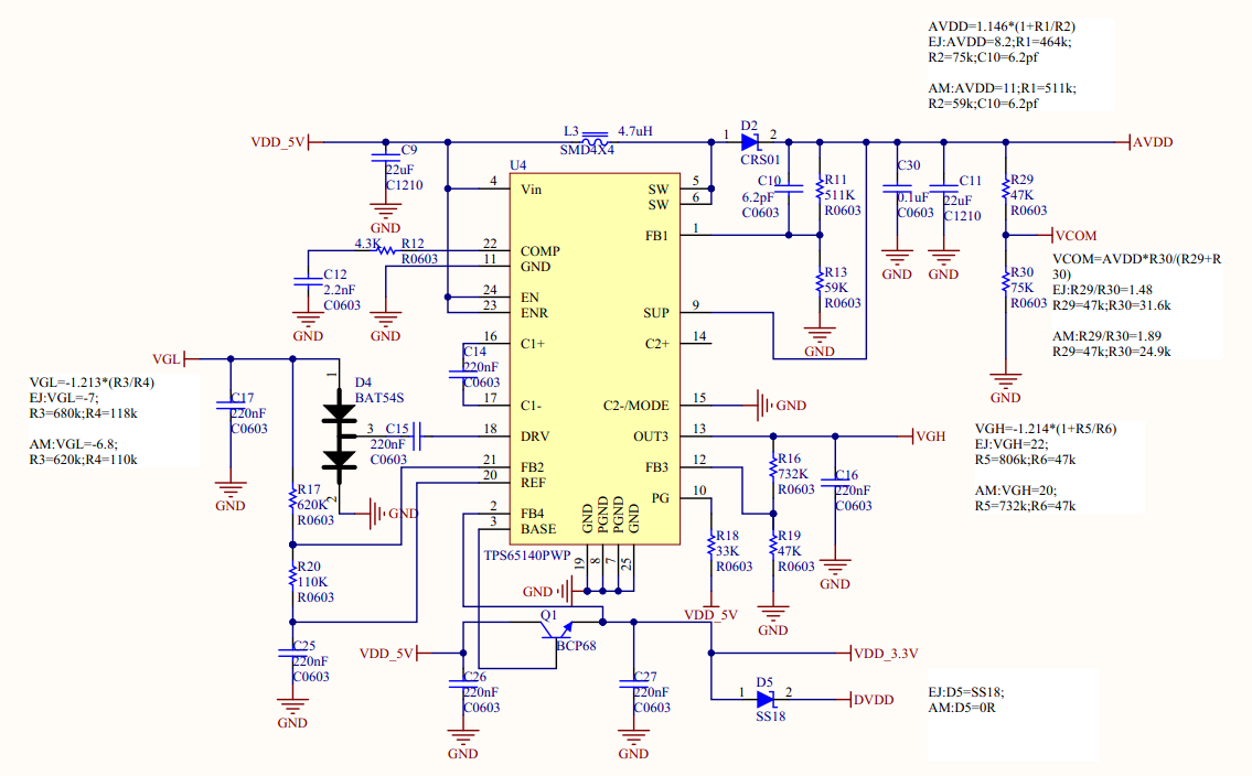
最近有个项目用TPS65140这颗芯片给LCD提供所需的各种电压,电路如下,现在板子上VREF、FB1电压正确,其余想要得到的电压都不正确,FB4输入电压应为3.3V,但是做的几块板子上只有一块为3.3V,其余都是4.2V,各位大侠有没有遇到过这类问题的
Other Parts Discussed in Thread: TPS65140
最近有个项目用TPS65140这颗芯片给LCD提供所需的各种电压,电路如下,现在板子上VREF、FB1电压正确,其余想要得到的电压都不正确,FB4输入电压应为3.3V,但是做的几块板子上只有一块为3.3V,其余都是4.2V,各位大侠有没有遇到过这类问题的