请问用DRV8841驱动步进电机时,在不连接步进电机,nFAULT为高电平,电机的四个输出能正常输出波形,但接上电机后,在空闲状态下,电机四个输出有杂波(没接时没有杂波),并且当驱动电机运转时,nFAULT引脚马上变为低电平。请问这是什么原因导致的呢。原理图在评估板的基础上改进得来。把DECAY悬空,nSLEEP引脚接VDD,nRESET接了一个简单的阻容上电复位电路。AVREF和BVREF接一起,并通过一个可变电阻对V3P3OUT对其进行分压。麻烦哪位能给看看。谢谢!
请问用DRV8841驱动步进电机时,在不连接步进电机,nFAULT为高电平,电机的四个输出能正常输出波形,但接上电机后,在空闲状态下,电机四个输出有杂波(没接时没有杂波),并且当驱动电机运转时,nFAULT引脚马上变为低电平。请问这是什么原因导致的呢。原理图在评估板的基础上改进得来。把DECAY悬空,nSLEEP引脚接VDD,nRESET接了一个简单的阻容上电复位电路。AVREF和BVREF接一起,并通过一个可变电阻对V3P3OUT对其进行分压。麻烦哪位能给看看。谢谢!
VM引脚端是否有加上足够的去耦电容比如100uF以上,靠近VM引脚和地平面
nFAULT说明还是出现了错误。 有可能是过流或者欠压。
现在电机的电阻和电感是多少?
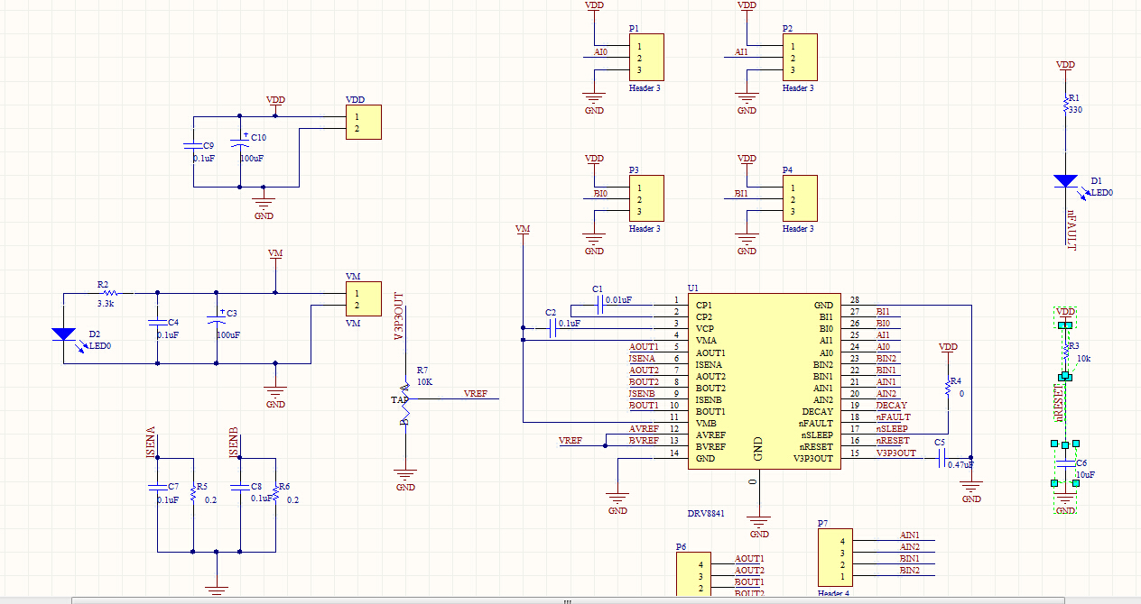
电路图最好还是给一个
PCB设计可以参考EVM。电源VM上的大电容要靠近芯片安放,同时还有0.1u的小电容要紧贴VM安放。
1M电阻可以不接,它是用来掉电后泄放VCP电容上的电的。
现在报错的原因有可能是电机的感抗太小了,在SLOW decay段出现了电流decay不掉的情况导致电流上涨到OCP值。一个是尝试用fast decay,一个是可以输出端串接47uH的电感。
转一段时间再停,那芯片是不是有过烫的问题,底部散热焊盘有没有接到大面积的PCB铜皮上,一定要是焊上。如果是温度的问题应该停止一段时间又会自动恢复。
串电阻可以验证这个问题,但是要大功率的电阻,还会略微影响电机的驱动特性,可以试试,串2,3ohm的大功率电阻。
换一个阻值高一点的电机也可以验证一下是不是充电瞬时OCP的问题。
这样的话基本肯定是过温了。主要原因是你没有焊接底部的热焊盘进行散热,后面只要设计好带热焊盘散热的板子并且焊接好就行了,请参考我们的EVM设计。
要知道,带不带热焊盘散热,芯片的温升是有本质区别的,提升不是几倍的关系。在我们的EVM上跑2A是不会有问题的。
你改成SLOW decay变好的原因也是因为SLOW decay能够大幅减少芯片的续流热耗。