This thread has been locked.

If you have a related question, please click the "Ask a related question" button in the top right corner. The newly created question will be automatically linked to this question.

关于DIT4096 XLR 平衡输出,与 DIR9001的对接问题

Other Parts Discussed in Thread: DIR9001, DIT4096, PCM4201EVM

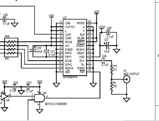
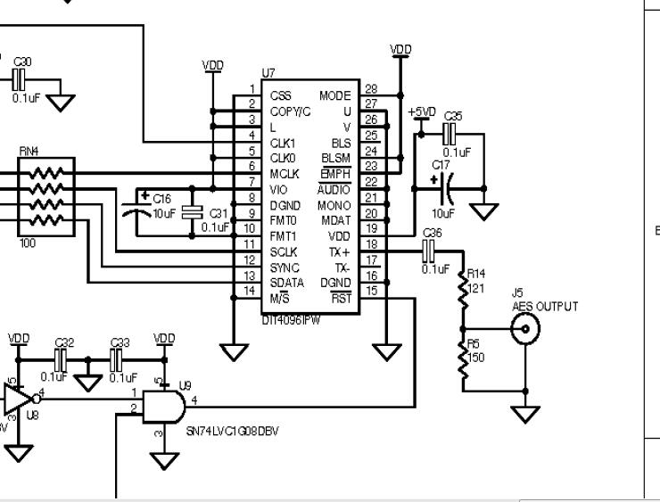
我打算使用DIT4096 作为发送端,并使用双绞线的网线传输AES数字音频数据。我想挑选一款TI的接收器,比较对应的应该是DIR9001,不过DIR9001的RX并不是差分的,我怎么做才能完成与DIT4096的对接呢? 还是要更换接收端的IC,是否有推荐?