Other Parts Discussed in Thread: TPA2013D1
AIC3254 接 TPA2013D1 现在发现2013没有正常出声。我的原理图如下,现在很茫然。
This thread has been locked.
If you have a related question, please click the "Ask a related question" button in the top right corner. The newly created question will be automatically linked to this question.
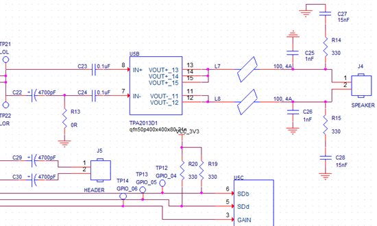
Other Parts Discussed in Thread: TPA2013D1
AIC3254 接 TPA2013D1 现在发现2013没有正常出声。我的原理图如下,现在很茫然。
你的原理图没上传上来,请重新上传。另外相关TPA2013D1的技术文档请参考:http://www.ti.com.cn/product/cn/TPA2013D1/technicaldocuments