Other Parts Discussed in Thread: DIT4096, PCM4201EVM
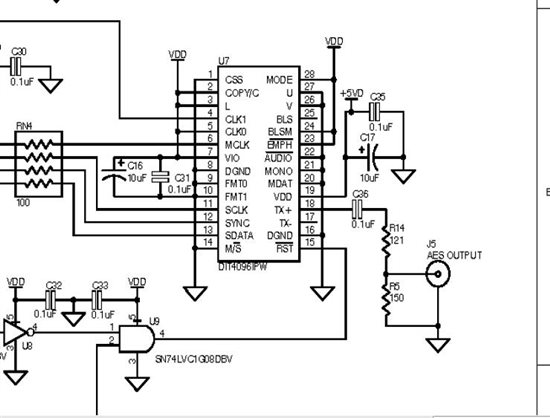
在DIT4096的datasheet中,如果SPDIF接BNC输出,要加2:1的音频变压器,如下图所示
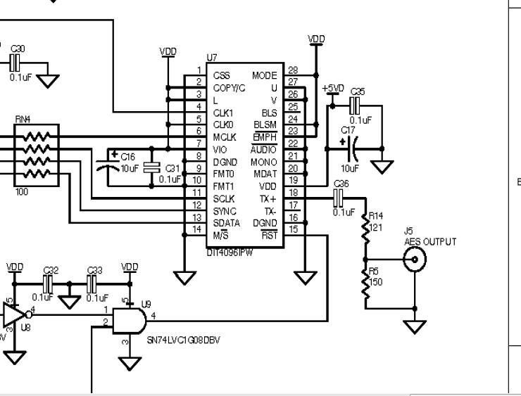
但在另一个产品PCM4201EVM的user datasheet中,DIT4096输出接同轴是不需要接变压器的,如下图,
本人在设计中就把变压器省掉了,但遇到spdif有输出波形,接功放后没有音频输出的情况,有点拿不准是不是没接变压器导致,现在手里也没有合适的变压器来做验证,希望做过这块的指点下,谢谢,





