This thread has been locked.

If you have a related question, please click the "Ask a related question" button in the top right corner. The newly created question will be automatically linked to this question.

LM48511 output is abnormal

Other Parts Discussed in Thread: LM48511

Output RMS value is just 500mV. Target value is more than 4.4V.

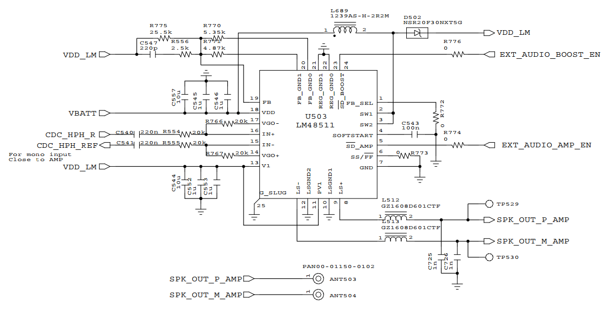
Below is our schematic.

VBATT:4.2V, VDD_LM:7.8V

Input signal is single input.(CDC_HPH_REF is analog ground)

With the same input signal using AW8733(AMP) output RMS value is 4V.

Please tell me how can i debug LM48511 in this case.