TAS2552 EVM Schematic中模拟输入的来源之一:AIC3253的LOL-3253和LOR-3253(左右声道)可以接到TAS2552的IN+和IN-吗?
IN+和IN-不是应该差分输入吗?直接接L和R左右声道可以吗?
音频这部分不太懂,请多指教!谢谢!
附件中原理图请帮忙看一下是否错误,谢谢!
This thread has been locked.
If you have a related question, please click the "Ask a related question" button in the top right corner. The newly created question will be automatically linked to this question.
TAS2552 EVM Schematic中模拟输入的来源之一:AIC3253的LOL-3253和LOR-3253(左右声道)可以接到TAS2552的IN+和IN-吗?
IN+和IN-不是应该差分输入吗?直接接L和R左右声道可以吗?
音频这部分不太懂,请多指教!谢谢!
附件中原理图请帮忙看一下是否错误,谢谢!
谢谢解答!
按照Demo板的连接方式是正确的,再请问一下我的原理图这样的连接方式可以吗?哪种比较合适?
AIC3253的HPL,HPR输出也是差分信号,输入幅值满足TAS2552的输入就能接。
谢谢解答!
那请问如果是L和R左右声道的模拟信号,就不能直接接TAS2552的模拟输入了是吗?
我的附件中原理图的连接方式是否可以?谢谢!
刚看了下您的原理图,IN+接GND的话,那么就是单端输入,但是您把差分输入信号并联,直接接IN-,这种是不允许的。
输入两种方式,要么差分输入,要么单端输入 。如果信号源是差分,就差分输入,信号源是单端,可采取您目前这种方式。
非常感谢!
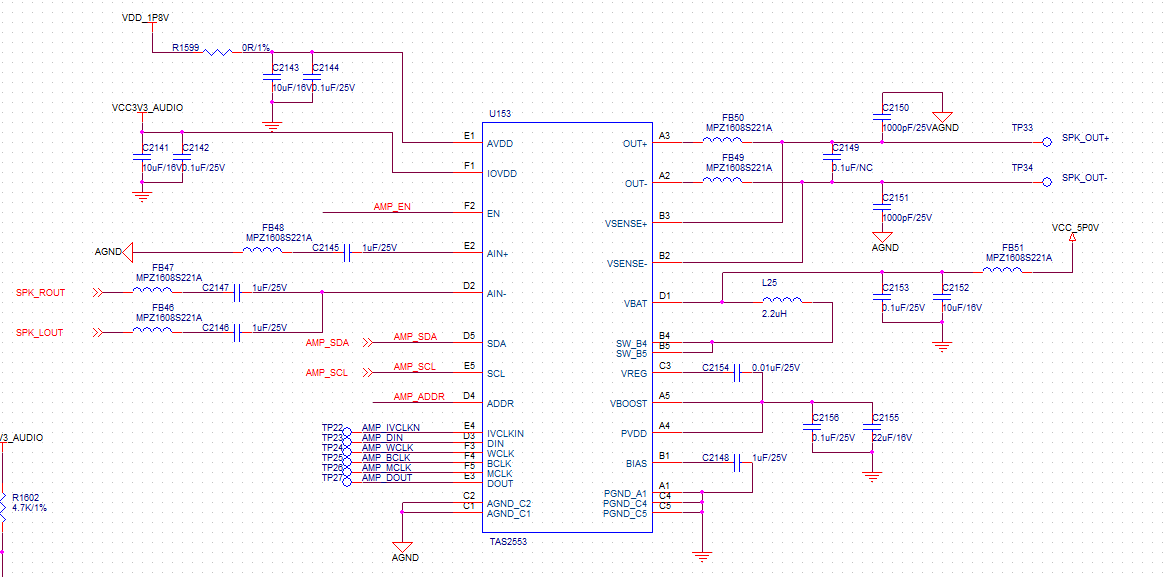
我这个图前端的模拟信号(SPK_ROUT和SPK_LOUT)是L和R左右声道,不是差分,所以这样设计原理图是可以的吗?
您好!
再请教一下,如果是单端信号,信号接IN+还是IN-都可以吗?另外一个接地