Other Parts Discussed in Thread: LM4673
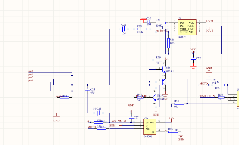
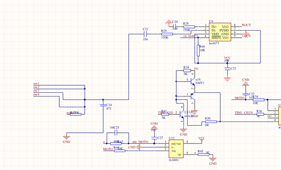
请问lm4673功放出来的声音很小,调节放大倍数的电阻声音无明显变化,调节隔直电容,声音也没有变大,这是怎么回事。lm4673在生产过程中怎么提高良品率
This thread has been locked.
If you have a related question, please click the "Ask a related question" button in the top right corner. The newly created question will be automatically linked to this question.
Other Parts Discussed in Thread: LM4673
请问lm4673功放出来的声音很小,调节放大倍数的电阻声音无明显变化,调节隔直电容,声音也没有变大,这是怎么回事。lm4673在生产过程中怎么提高良品率
电路没问题, 断掉负载,直接用示波器测试输出波形,看不同的增益,输出幅值是否有变化。
其次就是BGA封装焊接不容易掌控,容易短路,不知是否芯片本身损坏导致。
我们用的是wson封装的,刚刚我接了一组可调电阻,输出波形幅值五明显变化