您好!
请问TAS5731M的每一路输出都是左右声道混合的音频吗?
TAS5731M可以在OUTA这路输出左声道,OUTB输出右声道,这样使用吗?谢谢
This thread has been locked.
If you have a related question, please click the "Ask a related question" button in the top right corner. The newly created question will be automatically linked to this question.
您好!
请问TAS5731M的每一路输出都是左右声道混合的音频吗?
TAS5731M可以在OUTA这路输出左声道,OUTB输出右声道,这样使用吗?谢谢
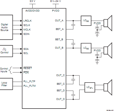
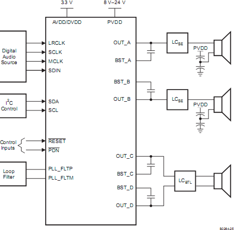
谢谢回复,上面图片怎么看出来OUTA是L声道,OUTB是R声道?