Other Parts Discussed in Thread: TAS5508C
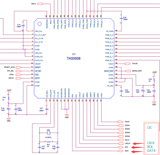
请教,想蓝牙接收---i2c输入到----tas5508c -tas6514a 请问2个问题1图片这样连接可以吗,2,tas5508c 27脚可以不接吗,是接TAS6514A吗,还是接什么,谢谢本人新手学徒。
This thread has been locked.
If you have a related question, please click the "Ask a related question" button in the top right corner. The newly created question will be automatically linked to this question.
Other Parts Discussed in Thread: TAS5508C
请教,想蓝牙接收---i2c输入到----tas5508c -tas6514a 请问2个问题1图片这样连接可以吗,2,tas5508c 27脚可以不接吗,是接TAS6514A吗,还是接什么,谢谢本人新手学徒。
1. 蓝牙模块的I2C引脚是应该不是BCK,DATA吧?需要再确认下,如果是的话,可以和SCL,SDA连接。
2,Pin27需要外接时钟信号的,LRCLK 和SCLK都要同步于系统时钟信号MCLK。所以不建议直接悬空。