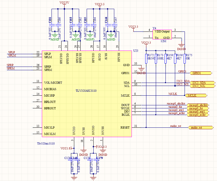
Ti技术支持你们好,我们这边用了TLV320aic3110这颗芯片,在研发中发现SPEAKER无输出,AM3358能发给它数据,麻烦给看下问题,附件是原理图
This thread has been locked.
If you have a related question, please click the "Ask a related question" button in the top right corner. The newly created question will be automatically linked to this question.
Ti技术支持你们好,我们这边用了TLV320aic3110这颗芯片,在研发中发现SPEAKER无输出,AM3358能发给它数据,麻烦给看下问题,附件是原理图