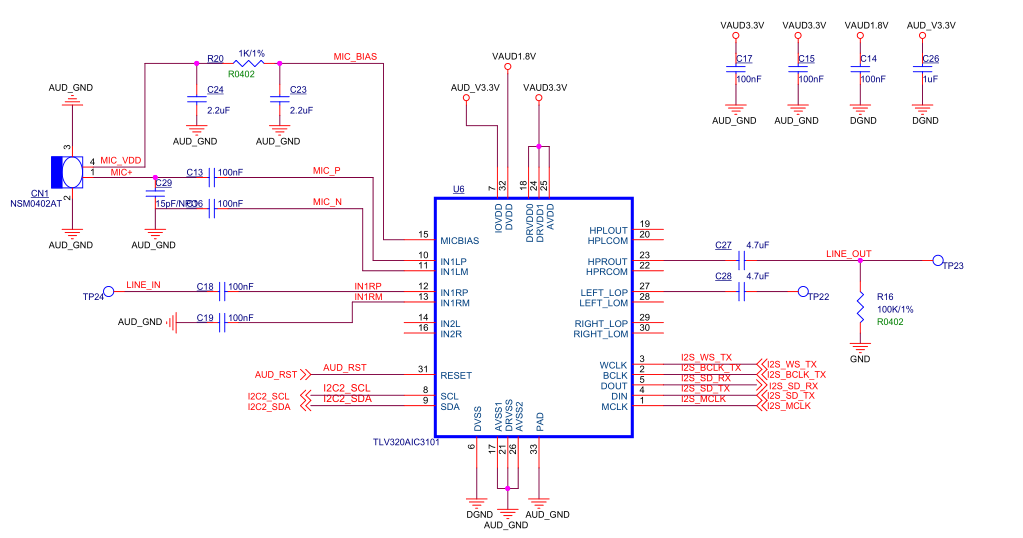
Other Parts Discussed in Thread: TLV320AIC3101
电路原理图如下:
I2C在3559端已经有了4.7k的上拉,I2C的波形图如下,没有ack:
现在就怀疑是不是scl的频率356kHz太高了? 暂时还没找到降频的方法。请帮忙看看还有哪里有问题?管脚内部上拉也配置了,一直没有反应,芯片电压也测了,都正常。电路原理图不知道有没有问题?已经搞了两周了,还是没有反应,很紧急。
This thread has been locked.
If you have a related question, please click the "Ask a related question" button in the top right corner. The newly created question will be automatically linked to this question.
Other Parts Discussed in Thread: TLV320AIC3101
电路原理图如下:
I2C在3559端已经有了4.7k的上拉,I2C的波形图如下,没有ack:
现在就怀疑是不是scl的频率356kHz太高了? 暂时还没找到降频的方法。请帮忙看看还有哪里有问题?管脚内部上拉也配置了,一直没有反应,芯片电压也测了,都正常。电路原理图不知道有没有问题?已经搞了两周了,还是没有反应,很紧急。