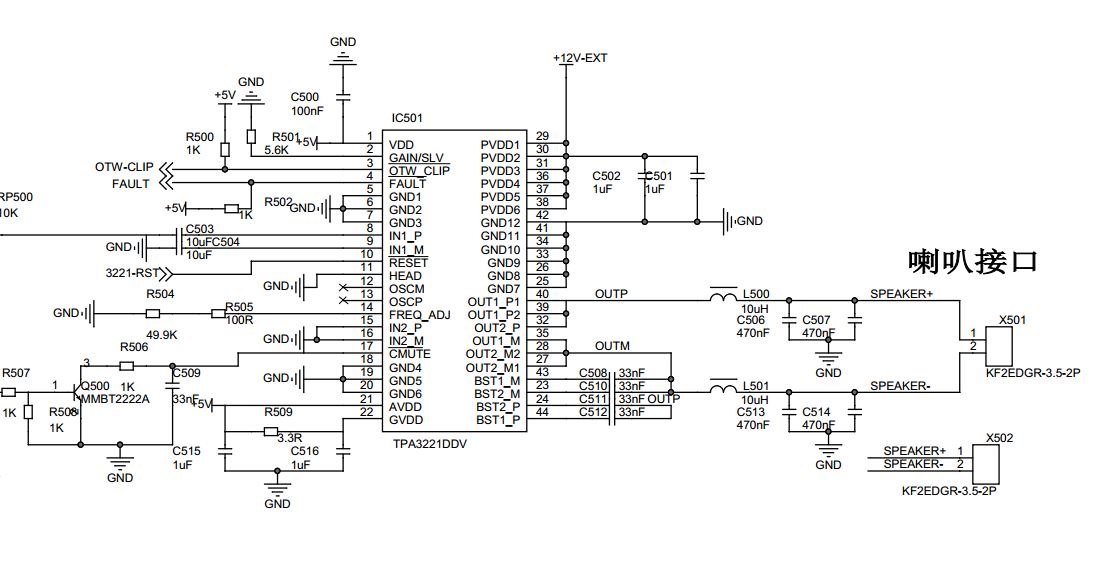
我用TPA3221过程中发现当PVDD在低电压时候,频繁保护。PVDD电源电压较高时正常。请问这是什么原因?输出使用两个4欧姆 20瓦喇叭并联。这是原理图:
This thread has been locked.
If you have a related question, please click the "Ask a related question" button in the top right corner. The newly created question will be automatically linked to this question.
我用TPA3221过程中发现当PVDD在低电压时候,频繁保护。PVDD电源电压较高时正常。请问这是什么原因?输出使用两个4欧姆 20瓦喇叭并联。这是原理图: