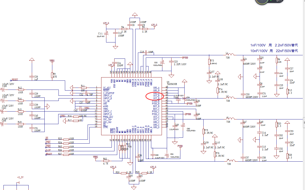
周五测试的时候忘了关电,差不多烤机50-60小时。空载。周一来的时候发现报警了,SD为低。然后重启无效。TAS5630B的SD和READY一直都为低,是不是说明芯片坏了?有什么原因导致这种情况?长时间工作?有两台功放,另一台是正常的。SD为低有哪几个原因?READY为低有什么原因?两者是否存在什么关联?
This thread has been locked.
If you have a related question, please click the "Ask a related question" button in the top right corner. The newly created question will be automatically linked to this question.
周五测试的时候忘了关电,差不多烤机50-60小时。空载。周一来的时候发现报警了,SD为低。然后重启无效。TAS5630B的SD和READY一直都为低,是不是说明芯片坏了?有什么原因导致这种情况?长时间工作?有两台功放,另一台是正常的。SD为低有哪几个原因?READY为低有什么原因?两者是否存在什么关联?
空载长时间也会导致结温过高???OTW1,OTW2,都是正常的,重启无效。SD,ready都为低。。就是长时间空载烤机回来就挂了。。找不到原因。。